Buletin Ilmiah Sarjana Teknik Elektro         ISSN: 2685-9572

Simple Simulation of Perturb and Observe MPPT Algorithm on Synchronous Buck Converter

Tomy Abuzairi, Ralfi Wibowo Rachmad

Department of Electrical Engineering, Faculty of Engineering, Universitas Indonesia, Indonesia

ARTICLE INFORMATION

ABSTRACT

Article History:

Submitted 14 October 2023

Revised 17 November 2023

Accepted 23 November 2023

Synchronous buck converter model

The efficiency of the PV system can be improved by operating the solar panel on its Maximum Power Point (MPP). However, variations in irradiance and temperature will lead to the shifting of solar panel MPP. To continuously operate the solar panel near its MPP, a tracking algorithm is needed. In this research, a model consisting of a synchronous buck converter and a Maximum Power Point Tracking (MPPT) algorithm will be designed as a MATLAB/Simulink model. The simulation was run in Standard Test Condition (25°C, 1000 W/m2) in five irradiance variations (200 W/m2, 600 W/m2, 1000 W/m2, 800 W/m2, and 400 W/m2). Perturb and Observe technique was used to implement the algorithm into the synchronous buck converter, which will control a 10 W solar panel load so it will operate near its MPP. Low power solar panel, 10 W, was used for low energy power applications such as IoT sensors, solar street lights, and wireless communication nodes. Results show that the proposed algorithm can track solar panel MPP with an average efficiency of 98.24%.

Keywords:

Efficiency;

Maximum Power Point

Tracking;

Perturb and Observe;

Synchronous Buck Converter

Corresponding Author:

Tomy Abuzairi,

Universitas Indonesia,

Indonesia.

Email: tomy.abuzairi@gmail.com 

This work is licensed under a Creative Commons Attribution-Share Alike 4.0

Document Citation:

T. Abuzairi and R. W. Rachmad, “Simulation of Perturb and Observe MPPT Algorithm on Synchronous Buck Converter,” Buletin Ilmiah Sarjana Teknik Elektro, vol. 5, no. 4, pp. 448-454, 2023, DOI: 10.12928/biste.v5i4.9347.


  1. INTRODUCTION

Solar panel Maximum Power Point (MPP) will vary depending on two environmental  conditions, the amount of irradiance that illuminates the solar panel and the solar panel working temperature [1]. Due to the variations of those two factors in real-life solar panel operation and in order to maximize the solar panel power output, load characteristics must be continuously adjusted so that the solar panel constantly operates at or near its MPP [2][3].

The Maximum Power Point Tracking (MPPT) algorithm can be used for tracking solar panel MPP in varying environmental conditions [4]. MPPT algorithm will adjust the PWM signal duty cycle that controls the switching mechanism on a DC-DC converter connected to the solar panel so that the solar panel load characteristics will constantly be adapted in such a way that the solar panel will always operate at or near its MPP. Previous research has proposed various MPPT techniques such as Constant Voltage, the perturb and observe (P&O), Incremental Conductance, and Fuzzy Logic Control [5]-[9]. Of the several MPPT algorithms, the perturb and observe algorithm is most widely used because of its easy implementation. However, the disadvantage of this algorithm is that its efficiency is still low.

Therefore, in this research, the MPPT algorithm was designed with Perturb and Observe technique for controlling a 10 W solar panel. The algorithm was applied to a synchronous buck converter model in MATLAB/SIMULINK in which the solar panel load characteristics will be adjusted. The simulation was run in Standard Test Condition (25°C, 1000 W/m2) in five irradiance variations (200 W/m2, 600 W/m2, 1000 W/m2, 800 W/m2, and 400 W/m2). The main results show that the proposed algorithm can track solar panel MPP with an average efficiency of 98.24%.

  1. METHODS
  1. Topology Synchronous Buck Converter

A buck converter is a DC-DC Converter that steps down an input DC voltage of a certain level to a lower-level output DC voltage [10]-[15]. The step-down in voltage is the result of the inductor and the switches in a buck converter that allows two states of operation in the buck converter, the ON state and the OFF state [16].

Buck Converters generally have two switches for controlling the switching mechanism, a high-side switch and a low-side switch [17]-[21]. An asynchronous buck converter will use a MOSFET as a high-side switch and a diode as a low-side switch. An asynchronous buck converter will only need a single PWM signal for controlling the switching mechanism. In this research, a MOSFET will be used for both switches, and two PWM signals will be generated alternately to allow the ON-state and the OFF-state operation, hence the name synchronous buck converter [22].

  1. Design Parameters Synchronous Buck Converter

The specification of synchronous buck converters is shown in Table 1.

Tabel 1. Synchronous Buck Converter Specification

Component

Specification

Inductor

100 uH

Input Capacitor

470 μF

Output Capacitor

470 μF

The specification mentioned was calculated according to the formula from Texas Instruments [23].

(1)

(2)

(3)

In this research, the simulation was conducted in MATLAB/Simulink software. Firstly, for validating the algorithm’s ability in tracking the MPP, the simulation will be run with variations in irradiance with 200 W/m2, 600 W/m2, 1000 W/m2, 800 W/m2, and 400 W/m2 simultaneously. Each variation of irradiance will be applied to the solar panel for 1 second in simulation. The solar panel temperature will be set constant at 25°C.

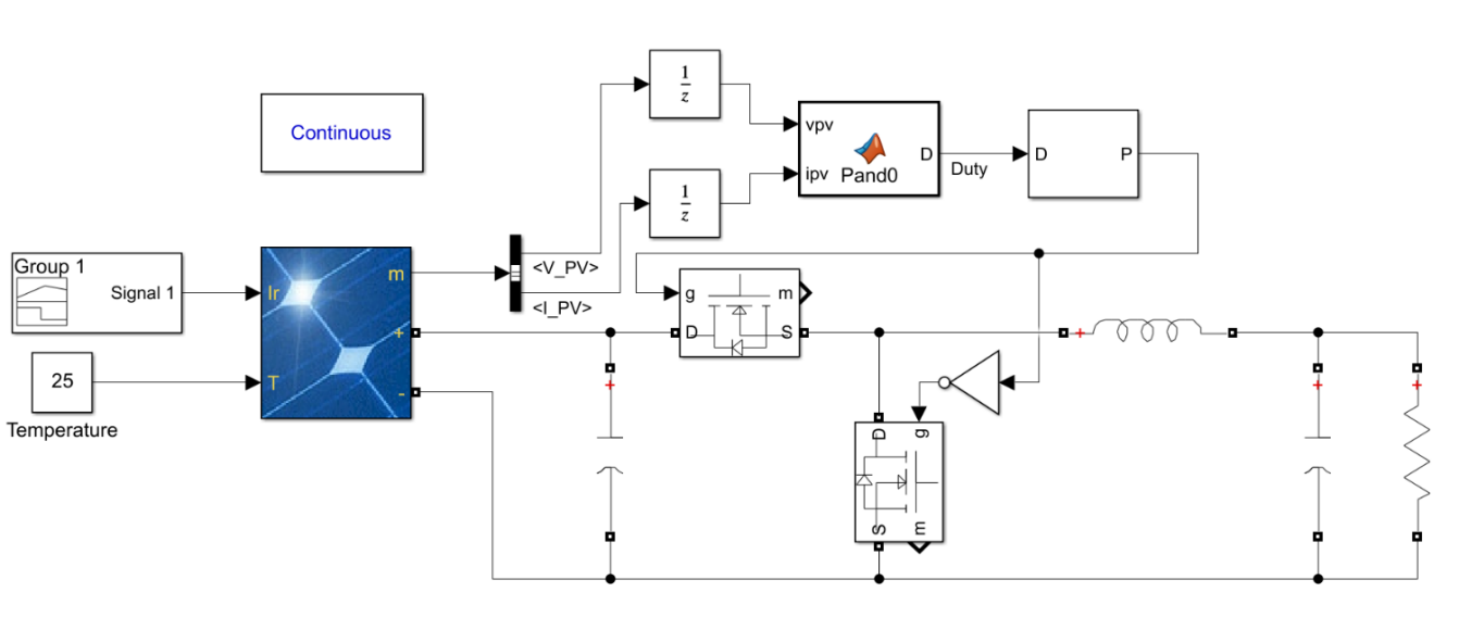
The simulation model of the synchronous buck converter is presented in Figure 1. For simulation, we utilized Standard Test Condition (25°C and 1000 W/m2). In the DC-DC converter circuit, there are two MOSFET for synchronize the buck-converter. The inductor, input capacitor, and output capacitor value are 100 µH, 470 µH, and 470 µH, respectively. MPPT controller is a box to put Perturb and Observe algorithm.

Figure 1. Synchronous buck converter model

  1. MPPT Pertub and Observe Technique

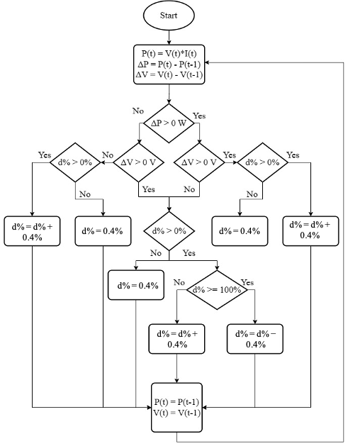
Perturb and Observe (P&O) technique is the most commonly used MPPT algorithm because of its accuracy and relatively easy implementation [24]-[27]. This method will operate by continuously measuring the voltage and current of solar panel output and recording the measurement of the previous iteration. Firstly, there will be a perturbation to the load characteristic of a solar panel and then the voltage and power output will be observed by comparing it to the previous measurement iteration. The algorithm will decide the action needed, whether increasing or reducing the voltage by controlling the duty cycle so that the solar panel operating condition will move towards its MPP. In this research, the P&O technique will be executed in the Simulink model and there will be some restrictions made in order to constrain the duty cycle so that the duty cycle value will not drop below zero or raise above 100% can be seen in Figure 2.

Figure 2. Perturb and observe flowchart

Figure 2 shows that there are two main conditions in the algorithm, an increase or a decrease in duty cycle by 0.4%. Delta duty cycle (d%) is set to 0.4% to increase resolution of the DC-DC converter voltage. A decrease in the duty cycle will happen if the delta power  and delta voltage  are both positive or both negative, whereas the duty cycle will increase if  is negative and  is positive or vice versa.

  1. Solar panel specification

Solar panel model specification was adapted to the specification of a commercial 10 W solar panel in Standard Test Condition (25°C, 1000 W/m2) by SUNLITE according to Table 2. Based on the specification, the solar panel model will output a maximum power of  9.91 W for 1000 W/m2 , 7.91 W for 800 W/m2 , 5.91 W for 600 W/m2 , 3.89 W for 400 W/m2 , and 1.90 W for 200 W/m2 . The maximum power mentioned is under the condition of a constant 25°C temperature.

Tabel 2. Solar Panel Specification

Parameters

Value

Peak Power (Wp)

10 W

Maximum Power Current (Imp)

0.54 A

Maximum Power Voltage (Vmp)

18.36 V

Short Circuit Current (Isc)

0.58 A

Open Circuit Voltage (Voc)

22 V

  1. Simulation Results

Figure 3 shows the simulation results of the solar panel system with Perturb and Observe technique. Figure 3 shows that the output power will follow the irradiance variations and output a higher power when a higher irradiance was applied. The average output power in each irradiance variation is as follows: 9.77 W for 1000 W/m2, 7.82 W for 800 W/m2, 5.84 W for 600 W/m2, 3.87 W for 400 W/m2, and 1.82 W for 200 W/m2.

simulation results with irradiance

Figure 3. Simulation results with irradiance variations

The efficiency was obtained by dividing the average output power and the solar panel’s maximum output. The efficiency value obtained in each irradiance is shown in Table 3. Based on the table it can be seen that the algorithm can track solar panel MPPT accurately with an overall efficiency of 98.24% in all irradiance variations. It also can be seen that the first irradiance interval shows the lowest  efficiency at 95.75%. This can be analyzed because the initial duty cycle value was set at 90%. Because of that, the algorithm needed some time to adjust the duty cycle to reach MPP.

Table 3. Simulation Efficiency Results

Time Interval (s)

0-1

1-2

2-3

3-4

4-5

Irradiance (W/m2)

200

600

1000

800

400

Efficiency (%)

95.75

98.88

98.51

98.78

99.26

Some of the factors that can influence efficiency in Perturb and Observe technique is the delta duty cycle. In P&O, the increase or decrease in the duty cycle is constant or it can be said that the delta duty cycle is fixed. The delta duty cycle in this research is set at 0.4%. The time needed for the algorithm to reach MPP will depend on this delta duty cycle. Other than that, because the P&O technique will constantly perturb the load characteristics of the solar panel, there will be oscillation in the steady-state condition. This study is comparable with other researchers [28][29] that also shows the oscillation in the steady-state condition. This oscillation will also contribute to efficiency and will be shown in Figure 4. The highest oscillation value is around 0.29 W peak-to-peak power. To recover this oscillation, other researchers improve other methods, such as adjust delta duty cycle and multilevel DC-DC converter [30][31].

example of oscillation

Figure 4. Sample of oscillation in power

Moreover, our simple P&O method successfully outcomes with 95%-99%. Table 4 lists a comparison between the proposed method and other hybrid P&O techniques introduced in the literature in terms of the algorithm, oscillation level and tracking efficiency. As presented, the proposed method is simpler with moderate oscillation level and high-power efficiency.

Table 4. Comparison between the other hybrid P&O algorithm and the proposed method

Methods

Algorithm

Power efficiency (%)

Oscillation

Proposed method

(Simple P&O)

Simple

95-99

Moderate

ANN-PSO [32]

Complicated

92-98

Moderate

ANN-P&O [30]

Complicated

99.5-99.8

Low

  1. CONCLUSIONS

In this research, Perturb and Observe technique with synchronous buck converter integration has been designed in MATLAB/Simulink. The designed converter and algorithm were integrated with a 10 W solar panel to investigate the ability of perturb and observe technique in tracking solar panel MPP. Based on the results obtained, the proposed algorithm can track solar panel MPP in various irradiance variations (200 W/m2 , 600 W/m2 , 1000 W/m2 , 800 W/m2 , and 400 W/m2) with average efficiency of 98.24%. This research also shows some of the disadvantages of the Perturb and Observe technique, in which the delta duty cycle is constant and leads to oscillation in the steady state condition which can lead to a decrease in efficiency. To recover this oscillation, other techniques such as adjustable delta duty cycle or multilevel DC-DC converter is needed. Moreover, this research's contributions are applicable for low energy power applications such as IoT sensors, solar street lights, and wireless communication nodes.

ACKNOWLEDGEMENT

This research was supported by Research Grant Penelitian Terapan Jalur Hilirisasi 2023 (No. NKB-1163/UN2.RST/HKP.05.00/2023) from the Ministry of Education, Culture, Research and Technology, Republic of Indonesia.

        

REFERENCES

[1]        C. F. Abe, J. B. Dias, G. Notton and P. Poggi, "Computing Solar Irradiance and Average Temperature of Photovoltaic Modules From the Maximum Power Point Coordinates," in IEEE Journal of Photovoltaics, vol. 10, no. 2, pp. 655-663, 2020, https://doi.org/10.1109/JPHOTOV.2020.2966362.  

[2]        P. T. szemes and M. Melhem, "Analyzing and modeling PV with “P&O” MPPT Algorithm by MATLAB/SIMULINK," 2020 3rd International Symposium on Small-scale Intelligent Manufacturing Systems (SIMS), pp. 1-6, 2020, https://doi.org/10.1109/SIMS49386.2020.9121579.

[3]        A. Ali et al., “Review of online and soft computing maximum power point tracking techniques under non-uniform solar irradiation conditions,” Energies, vol. , no. 12, p. 3256, 2020, https://doi.org/10.3390/en13123256.

[4]        T. Abuzairi, W. W. A. Ramadhan, and K. Devara, "Solar charge controller with maximum power point tracking for low-power solar applications," International Journal of Photoenergy, vol. 2019, pp. 1-11, 2019, https://doi.org/10.1155/2019/5026464.

[5]        S. A. Mohamed and M. Abd El Sattar, “A comparative study of P&O and INC maximum power point tracking techniques for grid-connected PV systems,” SN Applied Sciences, vol. 1, no. 2, p. 174, 2019, https://doi.org/10.1007/s42452-018-0134-4.

[6]        R A. -w. Ibrahim et al., "PV maximum power-point tracking using modified particle swarm optimization under partial shading conditions," in Chinese Journal of Electrical Engineering, vol. 6, no. 4, pp. 106-121, 2020, https://doi.org/10.23919/CJEE.2020.000035.

[7]        A. I. M. Ali and H. R. A. Mohamed, “Improved P&O MPPT algorithm with efficient open-circuit voltage estimation for two-stage grid-integrated PV system under realistic solar radiation,” International Journal of Electrical Power & Energy Systems, vol. 137, p. 107805, 2022, https://doi.org/10.1016/j.ijepes.2021.107805.

[8]        J. Singh, S. Singh, K. Verma, and B. Kumar, "Comparative Analysis of MPPT Control Techniques to Enhance Solar Energy Utilization and Convergence Time Under Varying Meteorological Conditions and Loads," Frontiers in Energy Research, vol. 10, p. 856702, 2022, https://doi.org/10.3389/fenrg.2022.856702.

[9]        S. Pant and R. P. Saini, "Comparative Study of MPPT Techniques for Solar Photovoltaic System," 2019 International Conference on Electrical, Electronics and Computer Engineering (UPCON), pp. 1-6, 2019, https://doi.org/10.1109/UPCON47278.2019.8980004.

[10]        K. Mohammad, A. Ahad, M. S. b. Arif and R. H. Ashique, "Critical Analysis and Performance Evaluation of Solar PV-System Implementing Non- Isolated DC-DC Converters," 2021 3rd International Conference on Sustainable Technologies for Industry 4.0 (STI), pp. 1-6, 2021, https://doi.org/10.1109/STI53101.2021.9732600.

[11]        F. Mumtaz, N. Z. Yahaya, S. T. Meraj, B. Singh, R. Kannan, and O. Ibrahim, "Review on non-isolated DC-DC converters and their control techniques for renewable energy applications," Ain Shams Engineering Journal, vol. 12, no. 4, pp. 3747-3763, 2021, https://doi.org/10.1016/j.asej.2021.03.022.

[12]        K. Y. Yap, H. H. Chin, and J. J. Klemeš, "Solar Energy-Powered Battery Electric Vehicle charging stations: Current development and future prospect review," Renewable and Sustainable Energy Reviews, vol. 169, p. 112862, 2022, https://doi.org/10.1016/j.rser.2022.112862.

[13]        K. V. G. Raghavendra et al., "A comprehensive review of DC–DC converter topologies and modulation strategies with recent advances in solar photovoltaic systems," Electronics, vol. 9, no. 1, p. 31, 2019, https://doi.org/10.3390/electronics9010031.

[14]        M. Hannan, M. H. Lipu, P. J. Ker, R. Begum, V. G. Agelidis, and F. Blaabjerg, "Power electronics contribution to renewable energy conversion addressing emission reduction: Applications, issues, and recommendations," Applied energy, vol. 251, p. 113404, 2019, https://doi.org/10.1016/j.apenergy.2019.113404.

[15]        K. V. G. Raghavendra, et al., “A comprehensive review of DC–DC converter topologies and modulation strategies with recent advances in solar photovoltaic systems,” Electronics, vol. 9, no. 1, p. 31, 2019, https://doi.org/10.3390/electronics9010031.

[16]        I. B. Barboza, G. K. Grassi, J. R. C. Amado, R. R. Duarte and M. A. Dalla Costa, "Design and Implementation of a GaN-based Synchronous Buck Converter as the Power Control Stage of an LED Driver," 2021 IEEE Industry Applications Society Annual Meeting (IAS), pp. 1-7, 2021, https://doi.org/10.1109/IAS48185.2021.9677286.  

[17]        P. S. R. Nayak, K. Kamalapathi, N. Laxman and V. K. Tyagi, "Design and Simulation Of BUCK-BOOST Type Dual Input DC-DC Converter for Battery Charging Application in Electric Vehicle," 2021 International Conference on Sustainable Energy and Future Electric Transportation (SEFET), pp. 1-6, 2021, https://doi.org/10.1109/SeFet48154.2021.9375658.

[18]        D. Venkatramanan and V. John, "Dynamic Modeling and Analysis of Buck Converter Based Solar PV Charge Controller for Improved MPPT Performance," in IEEE Transactions on Industry Applications, vol. 55, no. 6, pp. 6234-6246, 2019, https://doi.org/10.1109/TIA.2019.2937856.  

[19]        L. Liu, W. X. Zheng and S. Ding, "An Adaptive SOSM Controller Design by Using a Sliding-Mode-Based Filter and its Application to Buck Converter," in IEEE Transactions on Circuits and Systems I: Regular Papers, vol. 67, no. 7, pp. 2409-2418, 2020, https://doi.org/10.1109/TCSI.2020.2973254.

[20]        R. Das, J. Celikovic, S. Abedinpour, M. Mercer, D. Maksimovic and H. -P. Le, "Demystifying Capacitor Voltages and Inductor Currents in Hybrid Converters," 2019 20th Workshop on Control and Modeling for Power Electronics (COMPEL), Toronto, ON, Canada, 2019, pp. 1-8, 2019, https://doi.org/10.1109/COMPEL.2019.8769722.

[21]        C. A. Torres-Pinzón, F. Flores-Bahamonde, J. A. Garriga-Castillo, H. Valderrama-Blavi, R. Haroun and L. Martínez-Salamero, "Sliding-Mode Control of a Quadratic Buck Converter With Constant Power Load," in IEEE Access, vol. 10, pp. 71837-71852, 2022, https://doi.org/10.1109/ACCESS.2022.3186312.  

[22]        K. K. Priya, "Comparison of Efficiency for Synchronous Buck Converter Using Si and WBG Materials," 2022 20th International Conference on Mechatronics - Mechatronika (ME), pp. 1-4, 2022, https://doi.org/10.1109/ME54704.2022.9983108.

[23]        M. Antivachis, J. A. Anderson, D. Bortis and J. W. Kolar, "Analysis of a synergetically controlled two-stage three-phase DC/AC buck-boost converter," in CPSS Transactions on Power Electronics and Applications, vol. 5, no. 1, pp. 34-53, 2020, https://doi.org/10.24295/CPSSTPEA.2020.00004.

[24]        H. S. Geetha, D. K. Mathi, R. Chinthamalla and R. Karampuri, "A Dual Step Steady Output Perturb and Observe (DSSO-P&O) Algorithm Based Maximum Power Point Tracking of Solar Photovoltaic System," 2021 IEEE 2nd International Conference on Smart Technologies for Power, Energy and Control (STPEC), pp. 1-5, 2021, https://doi.org/10.1109/STPEC52385.2021.9718700.  

[25]        H. G. Ali, R. Vilanova and J. Pelez-Restrepo, "Perturb & Observe based Adaptive Sliding Mode MPPT Control of Solar Photovoltaic System," 2020 IEEE International Conference on Environment and Electrical Engineering and 2020 IEEE Industrial and Commercial Power Systems Europe (EEEIC / I&CPS Europe), pp. 1-6, 2020, https://doi.org/10.1109/EEEIC/ICPSEurope49358.2020.9160539.

[26]        H. H. Mousa, A.-R. Youssef, and E. E. Mohamed, "State of the art perturb and observe MPPT algorithms based wind energy conversion systems: A technology review," International Journal of Electrical Power & Energy Systems, vol. 126, p. 106598, 2021, https://doi.org/10.1016/j.ijepes.2020.106598.

[27]        A. Darcy Gnana Jegha, M. S. P. Subathra, N. Manoj Kumar, U. Subramaniam, and S. Padmanaban, “A high gain dc-dc converter with grey wolf optimizer based MPPT algorithm for PV fed BLDC motor drive,” Applied Sciences, vol. 10, no. 8, p. 2797, 2020, https://doi.org/10.3390/app10082797.

[28]        M. Ahmed, I. Harbi, R. Kennel, J. Rodriguez and M. Abdelrahem, "Model-Based Maximum Power Point Tracking Algorithm With Constant Power Generation Capability and Fast DC-Link Dynamics for Two-Stage PV Systems," in IEEE Access, vol. 10, pp. 48551-48568, 2022, https://doi.org/10.1109/ACCESS.2022.3172292.

[29]        M. A. E. Eid, A. A. Elbaset, H. A. Ibrahim and S. A. M. Abdelwahab, "Modelling, Simulation of MPPT Using Perturb and Observe and Incremental Conductance techniques For Stand-Alone PV Systems," 2019 21st International Middle East Power Systems Conference (MEPCON), pp. 429-434, 2019, https://doi.org/10.1109/MEPCON47431.2019.9007962.

[30]        I. Ait Ayad, E. Elwarraki, and M. Baghdadi, "Intelligent perturb and observe based MPPT approach using multilevel DC-DC converter to improve PV production system," Journal of Electrical and Computer Engineering, vol. 2021, pp. 1-13, 2021, https://doi.org/10.1155/2021/6673022.

[31]        A. Chellakhi, S. E. Beid, and Y. Abouelmahjoub, "A novel theta MPPT approach based on adjustable step size for photovoltaic system applications under various atmospheric conditions," Energy Systems, pp. 1-26, 2022, https://doi.org/10.1007/s12667-022-00519-2.

[32]        S. D. Al-Majidi, M. F. Abbod, and H. S. Al-Raweshidy, “A particle swarm optimisation-trained feedforward neural network for predicting the maximum power point of a photovoltaic array,” Engineering Applications of Artificial Intelligence, vol. 92, p. 103688, 2020, https://doi.org/10.1016/j.engappai.2020.103688.

AUTHOR BIOGRAPHY

Tomy Abuzairi is a lecturer at Electrical Engineering Department, Universitas Indonesia. He achieved his undergraduate degree at Electrical Department, Universitas Indonesia majoring in electrical engineering in 2009. He completed his master studies in 2012 with double degree program at Universitas Indonesia and National Taiwan University of Science and Technology. He also achieved his doctorate with double degree program in 2016 at Universitas Indonesia and Shizouka University. His engineering profession degree was achieved in 2019 at Universitas Indonesia. He contributed in writing more than 50 scientific articles, published as journals or proceedings and 3 books. Currently, he is taking hold of 10 patents as well as copyrights. His research interest is around electronics, instrumentation, plasma technology, nanotechnology, and sensors.

Ralfi Wibowo Rachmad completed his undergraduate studies in 2022 at Electrical Engineering Department, Universitas Indonesia majoring in electrical engineering. Currently he is a graduate student of Electrical Engineering Department at Universitas Indonesia specializing in Electronic and Intelligent Embedded System. His research interest are around Photovoltaic implementation, including Maximum Power Point Algorithms and its power conversion system.

Simple Simulation of Perturb and Observe MPPT Algorithm on Synchronous Buck Converter (Tomy Abuzairi)