Buletin Ilmiah Sarjana Teknik Elektro         ISSN: 2685-9572

EM-IOT: IoT-Based Battery Monitoring System and Location Tracking on Electric Vehicles

Tasya Thifali Salsabila, Haikal Faiz Ramadhan, Iftitah Imawati, Dwi Ana Ratna Wati

Department of Electrical Engineering, Universitas Islam Indonesia, Indonesia

ARTICLE INFORMATION

ABSTRACT

Article History:

Submitted 01 May 2023

Revised 03 June 2023

Accepted 07 June 2023

As the community increasingly embraces electric vehicles over time, there is a growing necessity for electric vehicle users to determine the real-time status of their batteries and their locations. This enables them to estimate when and where their electric vehicle batteries will need to be recharged. The battery condition can be used to estimate the remaining distance that the electric vehicle can travel while monitoring and observing the location of the electric vehicle is required for security and can also be used as a suggestion for electric vehicle users to carry out charging by adding information on the location of the nearest charging station. The EM-IOT system is designed to be accessible via an Android smartphone with an easy-to-understand and attractive user interface. The wireless system is designed with the ES12E module and the Thingspeak platform. Testing is done to ensure the system can work properly. The test results of battery monitoring and location tracking on the EM-IOT application have been able to display data with an average error not exceeding 5%. The data on the application is updated every 15 seconds. The EM-IOT system can function properly to monitor battery voltage, battery percentage, remaining distance, and the current location of the system vehicle.

Keywords:

Electric Vehicle;

Monitoring;

Battery;

Latitude;

Longitude

Corresponding Author:

Iftitah Imawati,

Department of Electrical Engineering,

Univeristas Islam Indonesia,

Jl. Kaliurang km 14.5, Yogyakarta, Indonesia.
Email:
iftitah.imawati@uii.ac.id 

This work is licensed under a Creative Commons Attribution-Share Alike 4.0

Document Citation:

T. T. Salsabila, H. F. Ramadhan, I. Imawati, and D. A. R. Wati, “EM-IOT: IoT-Based Battery Monitoring System and Location Tracking on Electric Vehicles,” Buletin Ilmiah Sarjana Teknik Elektro, vol. 5, no. 2, pp. 218-229, 2023, DOI: 10.12928/biste.v5i2.8053.

  1. INTRODUCTION

The increasing number of motorized vehicles causes the consumption of fossil fuels to increase [1]. The use of fossil fuels has a particularly bad impact on the environment. Gas from burning fuel in motor vehicles produces emissions that cause air pollution. To minimize this, now motorized vehicles use environmentally friendly energy, namely electricity as a driving force [2], [3]. Indonesia is preparing to enter the era of electric vehicles with the issuance of Presidential Regulation Number 55 of 2019 concerning the Acceleration of the Battery Electric Vehicle (BEV) Program for Road Transportation [4]. Based on this regulation, the government is targeting the development of electric vehicles by 2035. The government targets production in 2030 to reach approximately 3 million electric vehicles. Starting to enter a new era, electric vehicles are starting to develop a lot [5], [6].

As time goes by and the acceptance of electric vehicles increases in society, supporting facilities for electric vehicles are needed, namely Public Electric Vehicle Charging Stations. It is useful for charging batteries in electric vehicles used by the public [7]. The need to know the condition of the battery in real time requires electric vehicle users to estimate the remaining distance that can be traveled by the electric vehicle used. Based on [8], [9] to find out the distance that can be traveled by an electric vehicle apart from knowing the battery capacity there are variable factors that play a role. Such as the habits of the driver and environmental factors that can change. Environmental factors in question are travel routes, congestion and temperature. This is a consideration if electric vehicles are used long distances, it is necessary to prepare and adjust the energy stored in the battery so that it does not interfere with the trip. Because charging the battery takes a long time and the availability of charging stations for fast charging is currently still limited. Information about the condition of the battery and the location or position of the vehicle is also important for the user to estimate when and where the electric vehicle battery requires recharging. In addition, supervision and observation of the location of electric vehicles is needed for security and at the same time can be used as advice to electric vehicle users for charging by adding information on the location of the nearest charging station.

The growth of the Internet of Things (IoT) allows interconnection with many devices. IoT can also play a role in solving problems in electric vehicles. In research [10][21] using IoT to facilitate monitoring of electric vehicles. A battery condition monitoring system [12][17] is needed to determine the remaining electrical energy stored in the battery and can also calculate the remaining distance that can be traveled. The research that has been done [12]-[14] has not been equipped with a location tracking system and charging station information. Vehicle position monitoring systems or location tracking are also carried out [11], [15], [18], [20] needed to make it easier to find out the current location of the vehicle [18]. Have carried out location tracking but the system is not yet equipped with a management battery, whereas in [15] they have designed a location tracking system and battery management in the system but the system has not discussed that the system is connected to a smartphone. Making a battery monitoring system and location tracking for electric vehicles is divided into two, namely, hardware and software. Hardware is designed to be water resistant. The system being worked on [10][21] has not been equipped with software that is designed in the form of an application with an attractive and easy-to-understand User Interface (UI). The system is designed using wireless technology [20] and can be monitored only via a special Android smartphone [14]. The purpose of this design and research is to provide alternative solutions for monitoring and management of battery consumption in electric vehicles and the current location of electric vehicles. EM-IOT as a solution for monitoring the remaining battery capacity and tracking the location of electric vehicles and providing information on the location of charging stations around them with a display that is easy to understand and attractive to the user. The benefit of the design and research of this tool is that it makes it easier to set the time for charging the vehicle's battery, knowing the location of the vehicle and knowing the location of the charging station around.

  1. METHODS

The process begins with problem identification, literature study, proposed solutions, tool design, testing and data collection, and analysis of the tools shown in Figure 1. In the early stages, problem identification is carried out. The next stage is to conduct a literature study. Literature study has the aim of determining the components and specifications of the tool in order to achieve the best proposed solution. The proposed solution is battery monitoring and the current location of electric vehicles. Battery monitoring is carried out to determine voltage, voltage percentage, and remaining mileage. Tool design is carried out based on the results of the proposed solution. The tool system is designed to be divided into two, namely hardware and software. Hardware and software are designed to meet predetermined specifications. The stages of testing and data collection are carried out with the aim of ensuring that the tool complies with specifications and resolves existing problems. Testing is done by comparing the results of the application with the comparison parameters. This is done to determine the value of system accuracy based on error values. The final stage is to finalize the tool. Finalize the tool by conducting analysis. The analysis was carried out based on the test results data.

Figure 1. Research flowchart

  1. System Design

The system designed is called EM-IOT, which is a battery monitoring system and the current location of electric vehicles. Battery monitoring on the EM-IOT system displays voltage, battery percentage, and remaining mileage. This system is designed based on IoT. The following is a block diagram of the EM-IOT system shown in Figure 2.

Figure 2. System block diagram

EM-IOT has a way of working that starts with reading the voltage from the electric motor battery using a voltage divider circuit, and reading the latitude and longitude values to get the location point using the GPS sensor. The reading results are processed using a microprocessor. The output from the microprocessor is the remaining battery voltage, battery percentage, remaining mileage, and the current location of the vehicle. The output is then sent to Thingspeak using a Wi-Fi connection. Data that has been stored on Thingspeak will be displayed on the Android application. In the Android application there is a security feature using an account. Registered account data is stored in Firebase Authentication.

The voltage divider circuit consists of two resistors as shown in Figure 3. The voltage divider circuit functions to lower the input voltage in the range of 0 to 54 volts. Decreasing the value of the input voltage is done to adjust the operating voltage of the microcontroller used. This is done so as not to exceed the operating voltage. Therefore, the calculation of the value of the resistor on the voltage divider through (1) is carried out.

Figure  3. Voltage divider circuit

The result of reading the battery voltage is processed into a percentage. The battery percentage calculation is carried out by taking into account two parameters, namely the maximum battery voltage of 54 volts and the battery threshold of 39 volts. Battery percentage can be obtained by (2). The result of reading the battery voltage is processed into the remaining mileage. This estimate is based on data from testing the EMPUS electric motorcycle which was used as a test object. This electric motor spends 0.4 volts for 1 km of travel. The estimated remaining EM-IOT application distance is obtained by (3).

(1)

(2)

(3)

  1. Specifications

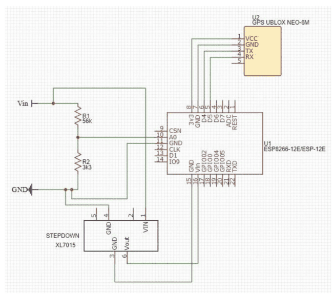
Figure 4 illustrates the hardware schematic circuit of the EM-IOT, where a series of resistors is arranged as a voltage divider circuit to reduce the voltage for processing by the microcontroller. The device's packaging is designed to provide protection against heat and water drips, with an IP22 rating. The dimensions of the packaging are 8.5×10×3.5 cm, ensuring compactness and portability. The packaging design for the EM-IOT tool is depicted in Figure 5. The system utilizes the NodeMCU ESP 12E Microcontroller, which plays a key role in processing data from the voltage divider circuit and GPS sensor. This processed data is then uploaded to the cloud server, Thingspeak. The NodeMCU ESP 12E was selected due to its affordability and built-in Wi-Fi module capabilities. The NEO 6M GPS sensor is employed in the system to accurately read the coordinates of a location using latitude and longitude parameters. This compact sensor offers a positioning accuracy of up to 2 meters. The GPS board has dimensions of 22×30×4 mm, while the antenna measures 20×5×5 mm. Additionally, the XL7015 Step Down Module is incorporated in the system to reduce the battery voltage to a maximum of 54 volts down to 5 volts, which serves as the main power source for the EM-IOT tool. The XL7015 Step Down Module was chosen for its maximum operating voltage of 80 volts and adjustable output voltage range from 1.25 volts to 20 volts.

Figure 4. The schematic circuit diagram

Figure 5. The packaging design

  1. Application

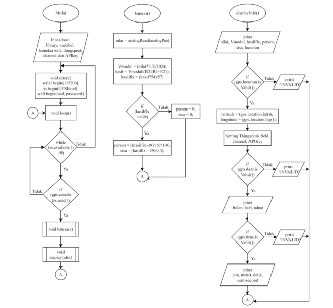
The software displays the results of battery monitoring readings and location tracking obtained from the hardware. The program flowchart, depicted in Figure 6, illustrates the initialization process, battery and GPS sensor calculations, and the display of battery percentage and remaining distance to the current location. The User Interface (UI) of the software is designed as an Android application using Kodular, as shown in Figure 7. Proposed application design for users Figure 7(a) Application sign-up display: The application sign-up display allows users to create a new account. It includes fields for entering personal information such as name, email, and password. Users can also choose a profile picture. The design should be user-friendly and intuitive, with clear instructions for creating a new account. Figure 7(b) Application login display: The application login display enables users to log into their existing accounts. It includes fields for entering the registered email and password. The design should be simple and straightforward, with a clear login button and an option for password recovery if needed. Figure 7(c) Feature selection display: The feature selection display appears after logging into the application. It provides a menu of available features for the user to choose from. The design should present the options clearly and allow for easy navigation between features. Each feature should be represented by an icon or text, making it visually appealing and user-friendly. Figure 7(d) Battery monitoring display: The battery monitoring display shows real-time information about the battery status. It includes the battery voltage, battery percentage, and the estimated remaining distance that can be traveled. The design should present this data in a clear and visually appealing manner. It may include visual indicators such as battery icons or progress bars to represent the battery level. Figure 7(e) Location tracking display: The location tracking display shows the current location of the user's vehicle. It includes the latitude and longitude values as well as a map that visualizes the vehicle's position. The design should provide an interactive and intuitive map interface, allowing users to zoom in/out and explore the map. It may also include additional information such as the user's destination or nearby points of interest. Figure 7(f) SPKLU list display: The SPKLU list display presents a list of available Public Electric Vehicle Charging Stations (SPKLU). It includes information such as the station name, address, and availability status. The design should present the list in a clear and organized manner, allowing users to easily browse and select a preferred charging station. It may include search and filter options to refine the results based on location or availability. Overall, the application design should prioritize user experience, ensuring that the interface is intuitive, visually appealing, and provides easy access to the desired features and information.

Figure 6. Flowchart

(a)

(b)

(c)

(d)

(e)

(f)

Figure 7. Proposed application design for users. (a) Application sign-up display, (b) application login display (c) feature selection display, (d) battery monitoring display, (e) location tracking display, (f) SPKLU list display

The battery monitoring feature of the EM-IOT application includes warning notifications, as depicted in Figure 8. When the battery percentage reaches 50%, the application shows a notification warning that the battery will run out, as illustrated in Figure 8(a). This notification serves as an alert to the user to take action and recharge the battery. When the battery percentage drops to 34%, the EM-IOT application displays a charging notification, as shown in Figure 8(b). This specific percentage (34%) was chosen as the threshold for triggering the charging notification based on the testing conducted on the EM-PUS motor, which demonstrated that it was unable to continue functioning below this battery level. Finally, when the battery percentage reaches 100%, the EM-IOT application displays a notification indicating that the battery is fully charged, as depicted in Figure 8(c). This notification informs the user that the battery has reached its maximum capacity and is ready for use.

(a)

(b)

(c)

Figure 8.  Notification display. (a) When the battery percentage is 34%, (b) when the battery percentage is 50%, (c) when the battery percentage is 100%

  1. Validation process

The system validation process will be conducted through testing in June 2022 within the Integrated Campus area of the Islamic University of Indonesia. The testing will involve five different travel routes, each serving a specific purpose. First Route is UII Sports Building – UII Sports Building. This route, illustrated in Figure 9, is designed to assess the battery performance by traveling within the vicinity of the UII Sports Building. Second Route is UII Industrial Technology Faculty Building – UII Faculty of Law Building. Figure 10 displays the second route, which involves traveling between the UII Industrial Technology Faculty Building and the UII Faculty of Law Building. This route aims to evaluate battery performance during a specific inter-faculty journey. Third Route is UII Law Faculty Building – UII Faculty of Law Building. Figure 11 illustrates the third route, which focuses on traveling between the UII Law Faculty Building and the UII Faculty of Law Building. This route allows for the assessment of battery performance within a specific faculty area. Fourth Route is UII Main Gate – UII Main Gate. Figure 12 showcases the fourth route, which involves traveling from the UII Main Gate to the UII Main Gate. This circular route helps assess battery performance during a complete loop around the campus perimeter. Fifth Route is UII Library Building – UII Library Building. The fifth route, displayed in Figure 13, is designed to evaluate battery performance by traveling within the vicinity of the UII Library Building. Throughout these five routes, measurements of battery voltage will be taken both before and after each journey. These voltage measurements provide valuable insights into the battery's performance and any potential changes in its condition during the testing process.

Figure 9. First route (UII Sports Building – UII Sports Building)

Figure 10. Second route (UII Faculty of Industrial Technology Building– UII Faculty of Law Building)


Figure 11. Third route (UII Law Faculty Building – UII Law Faculty Building)

Figure 12. Fourth route (UII Main Gate – UII Main Gate)

Figure 13. Fifth route (UII Library Building – UII Library Building)

  1. RESULT AND DISCUSSION

The test is divided into two parts, namely battery monitoring and location tracking. System testing is done to ensure the system can work properly. The system works well if it meets the 5% error tolerance on the readings of voltage, percentage, remaining distance, latitude and longitude. The test was carried out in the Integrated Campus area of the Islamic University of Indonesia with 5 different routes. Data collection was carried out at the beginning and end of each test route.

Battery monitoring testing uses a battery with a maximum voltage of 54 volts and a threshold of 39 volts. Voltage measurements are made with a voltmeter and readings on the EM-IOT application. Then, the error calculation is performed from the results. Percentage data and residual stress on the application are then compared based on calculations. Based on these data, error calculations are also performed. Location tracking testing is divided into two, namely latitude and longitude values. Latitude and longitude are geographical coordinates that are always present at each location. Latitude is the longitude which stretches from north to south, while longitude is the latitude which stretches from west to east. Testing is done by determining the location using Google Maps. Based on these locations, data was collected using the EM-IOT application. The results are then calculated error using formulation (4).

(4)

  1. Battery Monitoring

The battery voltage monitoring test is carried out by collecting data at the starting point and ending point on each route. Before carrying out the test, a digital voltmeter was measured with a multimeter as a voltage meter as shown in Figure 14. The results of the battery voltage test are shown in Table 1. The results of the battery voltage readings displayed on the EM-IOT application are processed into a percentage using formulation (2). The data shows that from the 5 routes that were tried with measurements at the beginning and end of each route, an average error of 1.71% and 1.77% was obtained. The error value is calculated by comparing the voltage read on the EM-IOT with the voltage read on the voltmeter. The results of the battery percentage test are contained in Table 2. The data on the percentage value of the remaining voltage in the battery is compared to the percentage displayed in the application with the percentage calculation done manually. The remaining battery voltage experiment shows that the average error is 0.53% and 0.52% for the start before and after taking each route. The results of the battery voltage reading displayed on the EM-IOT application are processed into the remaining mileage. The results of the remaining mileage test are contained in Table 3. Formulation (3) is used to find the remaining distance that can be traveled. Testing the remaining distance is measuring the voltage and converting it into a percentage of the remaining mileage which will then be compared with the percentage displayed on the application. The remaining distance test shows that the average error is 0.75% and 1.39% for the start before and after taking each route.

The results of the battery monitoring test consisting of voltage, battery percentage, and remaining mileage displayed on the EM-IOT application have been able to display data with an average error not exceeding 5%. Then the system is said to work properly according to predetermined specifications. The data on the application is updated every 15 seconds. This time is the delay in sending data on Thingspeak.

Table 1. Test results monitoring battery voltage

Route

The voltage read on the voltmeter (volts)

The voltage read on the EM-IOT (volts)

Eror (%)

Start

Finish

Start

Finish

Start

Finish

1st

52.2

51.8

53.16

52.72

1.83

1.78

2nd

51.8

51.4

52.66

52.33

1.66

1.80

3rd

51.4

51.0

52.33

51.78

1.80

1.53

4th

50.7

49.8

51.40

50.80

1.38

2.00

5th

49.8

49.4

50.74

50.25

1.89

1.72

Average Eror (%)

1.71

1.77

Table 2. The results obtained from monitor the battery voltage percentage

Route

Voltage (volt)

The percentage is displayed on the application (%)

The Percentage calculation (%)

Eror (%)

Start

Finish

Start

Finish

Start

Finish

Start

Finish

1st

53.16

52.72

94

91

94.4

91.47

0.42

0.51

2nd

52.66

52.33

91

88

91.07

88.87

0.08

0.98

3rd

52.33

51.78

88

85

88.87

85.20

0.98

0.23

4th

51.40

50.80

82

78

82.67

78.67

0.81

0.85

5th

50.74

50.25

78

75

78.27

75.00

0.34

0.00

Average Eror (%)

0.53

0.52

Table 3. The remaining distance test results

Route

Voltage (volt)

Remaining mileage on the application (%)

The Percentage calculation (%)

Eror (%)

Start

Finish

Start

Finish

Start

Finish

Start

Finish

1st

53.16

52.72

35

34

35.4

34.3

1.13

0.87

2nd

52.66

52.33

34

33

34.15

33.33

0.44

0.98

3rd

52.33

51.78

33

31

33.33

31.95

0.98

2.97

4th

51.40

50.80

31

29

31.00

29.50

0.00

1.69

5th

50.74

50.25

29

28

29.35

28.13

1.19

0.44

Average Eror (%)

0.75

1.39

(a)

(b)

Figure 14. Comparison of measurements between a multimeter and a digital voltmeter. (a) Battery voltage measurement with a multimeter, (b) battery voltage measurement with a digital voltmeter

  1. Location Tracking

The location tracking testing involves determining the starting and ending locations of the route using Google Maps to obtain the actual latitude and longitude values. The latitude and longitude values are recorded in DD (Decimal Degrees) format. Data collection is conducted at both the starting and ending points of each predetermined route. The test results for the latitude and longitude values at the beginning of the route are presented in Table 4, while the results at the end of the route are displayed in Table 5. The actual location point data is obtained from Google Maps, whereas the EM-IOT location point represents the point read by the application. The error is calculated by comparing the EM-IOT location points with the actual location points. Based on the testing, it was observed that the errors obtained were minimal when comparing the initial travel route data with the final travel data. This indicates that the accuracy of the EM-IOT system in tracking the location points is good, as the discrepancies between the EM-IOT readings and the actual location points are very small.

Table 4. Location tracking trial results at the start of the travel route

Route

Actual Point Location

EM-IOT Location Point

Eror (%)

Latitude

Longitude

Latitude

Longitude

Latitude

Longitude

1st

-7.686477

110.409726

-7.686530

110.409733

0.0007

0.000006

2nd

-7.686700

110.410362

-7.686714

110.410372

0.0002

0.000009

3rd

-7.688885

110.413215

-7.688910

110.413198

0.0003

0.000015

4th

-7.687679

110.418630

-7.687731

110.418542

0.0007

0.00008

5th

-7.688699

110.415420

-7.688617

110.415496

0.0011

0.000069

Average Eror (%)

0.0006

0.00004

Table 5. Location tracking trial results at the end of the travel route

Route

Actual Point Location

EM-IOT Location Point

Eror (%)

Latitude

Longitude

Latitude

Longitude

Latitude

Longitude

1st

-7.686477

110.409726

-7.686532

110.409772

0.0007

0.000042

2nd

-7.689126

110.413310

-7.689292

110.413271

0.0022

0.000035

3rd

-7.688885

110.413215

-7.688910

110.413198

0.0003

0.000015

4th

-7.687679

110.418630

-7.687731

110.418542

0.0007

0.00008

5th

-7.688699

110.415420

-7.688642

110.415534

0.0007

0.000103

Average Eror (%)

0.0009

0.00006

The location tracking test results for the latitude and longitude values displayed on the EM-IOT application demonstrate that the system is able to provide data with an average error that does not exceed 5%. This indicates that the system reads accurate data and meets the predetermined specifications. The application updates the data every 15 seconds, which represents the delay in sending the data to Thingspeak, the cloud server used in the system. Location tracking plays a crucial role in helping electric vehicle users accurately monitor and track the location of their vehicles, which are connected to the EM-IOT system. This feature enables users to have real-time information about the whereabouts of their electric vehicles. By knowing the precise location of their vehicles, users can efficiently manage and utilize their electric vehicles, enhancing convenience and control over their usage.

  1. CONCLUSION

Based on the test results, it can be concluded that the EM-IOT system functions effectively in monitoring battery voltage, battery percentage, remaining distance, and the current location of the vehicle. The monitoring results can be easily accessed through the Android application. The system exhibits an average error of 1.71% in reading the initial route voltage and 1.77% at the end of the route. The battery percentage accurately shows 0% when the battery voltage reaches the threshold of 39 volts and 100% when the maximum voltage of 54 volts is reached. The average error in reading the percentage at the beginning of the route is 0.53%, while it is 0.52% at the end of the route. This allows the EM-IOT system to provide users with precise voltage information and remaining battery capacity, enabling them to estimate the remaining distance accurately. In terms of location tracking, the system exhibits an average error of 0.0006% in reading the initial latitude of the route and 0.0009% at the end of the route. The average error in reading the initial longitude is 0.00004%, and 0.00006% at the end of the route. This demonstrates that EM-IOT can provide highly accurate location information. The system updates the data every 15 seconds due to the delay in sending data to Thingspeak. In future developments, it is expected that EM-IOT will be equipped with an anti-theft security system and provide users with advice on when and where to charge their batteries. Overall, EM-IOT serves as a valuable addition to the features of electric vehicles within the Indonesian Islamic University. 

ACKNOWLEDGEMENT

We extend our gratitude to all those who have supported this research, especially the Department of Electrical Engineering, Faculty of Industrial Technology, Indonesian Islamic University, for their valuable assistance and provision of necessary facilities. Their support has been instrumental in the successful completion of this study.

REFERENCES

[1]        P. Lyu, P. S. Wang, Y. Liu, and Y. Wang, “Review of the Studies on Emission Evaluation Approaches for Operating Vehicles,” Journal of Traffic and Transportation Engineering (English Edition), vol. 8, no. 4, pp. 493–509, 2021, https://doi.org/10.1016/j.jtte.2021.07.004.

[2]        E. Agamloh, A. von Jouanne, and A. Yokochi, “An Overview of Electric Machine Trends in Modern Electric Vehicles,” Machines, vol. 8, no. 2, p. 20, 2020, https://doi.org/10.3390/machines8020020.

[3]        A. Ghosh, “Electric Vehicles—Solution Toward Zero Emission from the Transport Sector,” World Electric Vehicle Journal, vol. 12, no. 4, p. 262, 2021, https://doi.org/10.3390/wevj12040262.

[4]        M. F. N. Maghfiroh, A. H. Pandyaswargo, and H. Onoda, “Current Readiness Status of Electric Vehicles in Indonesia: Multistakeholder Perceptions,” Sustainability (Switzerland), vol. 13, no. 23, p. 13177, 2021, https://doi.org/10.3390/su132313177.

[5]        M. S. Hossain, L. Kumar, M. M. Islam, and J. Selvaraj, “A Comprehensive Review on the Integration of Electric Vehicles for Sustainable Development,” Journal of Advanced Transportation, vol. 2022, 2022, https://doi.org/10.1155/2022/3868388.

[6]        M. Muratori et al., “The rise of electric vehicles-2020 status and future expectations,” Progress in Energy, vol. 3, no. 2, 2021, https://doi.org/10.1088/2516-1083/abe0ad.

[7]        D. A. Asfani et al., “Electric Vehicle Research in Indonesia: A Road map, Road tests, and Research Challenges,” in IEEE Electrification Magazine, vol. 8, no. 2, pp. 44-51, June 2020, https://doi.org/10.1109/MELE.2020.2985485.

[8]        B. O. Varga, A. Sagoian, and F. Mariasiu, “Prediction of electric vehicle range: A comprehensive review of current issues and challenges,” Energies, vol. 12, no. 5, 2019, https://doi.org/10.3390/en12050946.

[9]        Z. S. Shamma, B. Jones, M. Clark, C. Bailey, and M. Harper, “Electric vehicle range prediction estimator (EVPRE),” Software Impacts, vol. 13, p. 100369, Aug. 2022, https://doi.org/10.1016/j.simpa.2022.100369.

[10]        K. S. Phadtare, S. S. Wadkar, S. S. Thorat, A. S. Ghorpade, and M. A. B. Jadav, “A Review on IoT based Electric Vehicle Charging and Parking System” Int. J. Eng. Res, vol. 9, no. 8, pp. 831-835, 2020, https://doi.org/10.17577/IJERTV9IS080361.

[11]        S. Soma, S. Bergonda, G. Shruti, and B. Sushmita, “IoT based vehicle accident detection and tracking system using GPS modem,” International Journal of Innovative Science and Research Technology, vol. 2, no. 4, pp. 261-26, 2017, https://www.ijisrt.com/iot-based-vehicle-accident-detection-and-tracking-system-using-gps-modem.

[12]        L. Fei, M. Shahzad, F. Abbas, H. A. Muqeet, M. M. Hussain, and L. Bin, “Optimal Energy Management System of IoT-Enabled Large Building Considering Electric Vehicle Scheduling, Distributed Resources, and Demand Response Schemes,” Sensors, vol. 22, no. 19, p. 7448, 2022, https://doi.org/10.3390/s22197448.

[13]        N. N. Pham, J. Leuchter, K. L. Pham, and Q. H. Dong, “Battery Management System for Unmanned Electric Vehicles with CAN BUS and Internet of Things,” Vehicles, vol. 4, no. 3, pp. 639-662, 2022, https://doi.org/10.3390/vehicles4030037.

[14]        S. Krishnakumar et al., “IoT-based Battery Management System for E-Vehicles,” 2022 3rd International Conference on Smart Electronics and Communication (ICOSEC), 2022, pp. 428-434, 2022, https://doi.org/10.1109/ICOSEC54921.2022.9952052.

[15]        M. H. A, Wahab et al., “IoT-Based Battery Monitoring System for Electric Vehicle Development of the Photovoltaic (PV) Module Using Artificial Neural Network (ANN) View project IoT-Based Battery Monitoring System for Electric Vehicle,” in International Journal of Engineering & Technology, vol. 7, pp. 505–510, 2018, https://www.sciencepubco.com/index.php/ijet/article/view/25472.

[16]        M. H. Qahtan, E. A. Mohammed, and A. J. Ali, “IoT-Based Electrical Vehicle’s Energy Management and Monitoring System,” Open Access Library Journal, vol. 9, no. 7, pp. 1–15, 2022, https://doi.org/10.4236/oalib.1109072.

[17]        A. Vekhande and A. Maske, “Iot-Based Battery Parameter Monitoring System for Electric Vehicle,” International Journal of Creative Research Thoughts – IJCRT, vol. 8, no. 7, pp. 3145-3151, 2020, https://www.ijcrt.org/viewfull.php?&p_id=IJCRT2007312.

[18]        S. Aisyah, A. F. Daulay, H. Wijanarko, D. S. Pamungkas, and K. Kamarudin, “IoT-Based Tracking System of Transceiver Location,” Jurnal Rekayasa Elektrika, vol. 17, no. 4, Dec. 2021, https://doi.org/10.17529/jre.v17i4.22347.

[19]        M. H. Qahtan, E. A. Mohammed, and A. J. Ali, “Charging Station of Electric Vehicle Based on IoT: A Review,” Open Access Library Journal, vol. 9, no. 6, pp. 1–22, 2022, https://doi.org/10.4236/oalib.1108791.

[20]        G. F. Savari, V. Krishnasamy, J. Sathik, Z. M. Ali, and S. H. A. Aleem, “Internet of Things based real-time electric vehicle load forecasting and charging station recommendation,” ISA transactions, vol. 97, pp. 431-447, 2020, https://doi.org/10.1016/j.isatra.2019.08.011.

[21]         E. A. Mohammed, M. H. Qahtan, and A. J. Ali, “Internet of things based real-time electric vehicle and charging stations monitoring system,” Indonesian Journal of Electrical Engineering and Computer Science, vol. 27, no. 3, pp. 1661–1669, Sep. 2022, doi: https://doi.org/10.11591/ijeecs.v27.i3.pp1661-1669.

AUTHOR BIOGRAPHY

Tasya Thifali Salsabila completed her undergraduate education at the Electrical Engineering Study Program at the Islamic University of Indonesia in 2022.

Haikal Faiz Ramadhan completed her undergraduate education at the Electrical Engineering Study Program at the Islamic University of Indonesia in 2022.

Iftitah Imawati, S.T., M.Eng completed her undergraduate studies in the Electrical Engineering program at Universitas Gadjah Mada in 2019, and her master's degree in the Electrical Engineering program at Universitas Gadjah Mada, Yogyakarta, Indonesia in 2020. Currently, the author is a permanent lecturer in the Electrical Engineering program at Universitas Islam Indonesia. Her research interests include Power Systems, Renewable Energy, Electric Machines, Energy Conversion, and Electric Vehicles.

Dwi Ana Ratna Wati, S.T., M.Eng completed her undergraduate studies in the Electrical Engineering program at Universitas Gadjah Mada in 2003, and her master's degree in the Electrical Engineering program at Universitas Gadjah Mada, Yogyakarta, Indonesia in 2020. Currently, the author is a permanent lecturer in the Electrical Engineering program at Universitas Islam Indonesia. Her research interests include Intelligent Control Systems, Signal Processing, and Swarm Intelligence.

EM-IOT: IoT-Based Battery Monitoring System and Location Tracking on Electric Vehicles 

(Tasya Thifali Salsabila)